Tích hợp Dịch vụ trò chơi của Play với giải pháp nhận dạng hiện có

Trang này giải thích cách tích hợp tính năng Đăng nhập dịch vụ trò chơi của Play bằng danh tính hiện có hoặc giải pháp lưu vào đám mây. Mặc dù không bắt buộc nhưng các đề xuất này có thể giúp bạn hoàn thành yêu cầu về tính năng lưu vào đám mây đối với Google Play Games trên máy tính. Sử dụng các trang yêu cầu về tính liên tụchành vi dự kiến để xác minh rằng cấu hình triển khai của bạn đáp ứng các yêu cầu này.

Khôi phục trạng thái của người chơi

Trong phần phụ trợ của trò chơi, tài khoản trò chơi có thể được biểu thị bằng một số giá trị nhận dạng cho phép bạn tìm nạp và cập nhật tiến trình trong tài khoản của người chơi trong trò chơi. Để cho ngắn gọn, chúng tôi sẽ gọi giá trị nhận dạng này là mã tài khoản. Khi người chơi đăng nhập vào Dịch vụ trò chơi của Play, bạn có thể sử dụng phương thức xác thực đó để lấy giá trị nhận dạng mới là mã nhận dạng người chơi của Dịch vụ trò chơi của Play. Mã này được dùng để hỗ trợ yêu cầu của tính năng lưu vào đám mây.

Quy trình đa giá trị nhận dạng của Dịch vụ trò chơi của Play

Khi người chơi đăng nhập bằng Dịch vụ trò chơi của Play, bạn nên tiếp tục như sau:

  1. Truy xuất mã OAuth từ máy khách rồi gửi đến máy chủ của bạn.
  2. Trao đổi mã xác thực và nhận mã Dịch vụ trò chơi của Play đã được xác minh từ máy chủ Play Games. Việc này giúp đảm bảo rằng mã này là đáng tin cậy và không phải ai đó đang mạo danh người chơi khác bằng một thiết bị bị xâm nhập.
  3. Hãy thử phân giải một tài khoản trò chơi dựa trên các điều kiện của thiết bị và mọi giá trị nhận dạng được liên kết.

Hai tình huống chính mới cần được đưa vào trò chơi của bạn:

  • Lưu trữ mã nhận dạng Dịch vụ trò chơi của Play vào chương trình phụ trợ của bạn rồi gán các mã đó với các mã tài khoản hiện có theo cách nào đó, chẳng hạn như sau:
    • Đối với người chơi mới, tiến trình chơi sẽ tự động liên kết với Dịch vụ trò chơi của Play tại một thời điểm nào đó. (ví dụ: lúc khởi động trò chơi, sau khi có hướng dẫn hoặc một số cấp độ, v.v.).
    • Đối với những người chơi hiện tại, tiến trình hiện tại sẽ được tự động liên kết với Dịch vụ trò chơi của Play sau khi người chơi cập nhật lên phiên bản trò chơi của bạn được tích hợp Dịch vụ trò chơi của Play V2.
    • Có thể liên kết Mã Dịch vụ trò chơi của Play với một hoặc nhiều tài khoản, dịch vụ trò chơi của Play có thể được ngắt liên kết khỏi những tài khoản đó nhưng nên được liên kết với tối thiểu một tài khoản hợp lệ.
  • Tự động khôi phục tiến trình chơi trên một thiết bị đã đăng xuất/mới dựa trên mã nhận dạng người chơi của Dịch vụ trò chơi của Play.

Mã nhận dạng Dịch vụ trò chơi của Play sẽ được lưu trữ và chỉ định cho các tài khoản hiện có theo cách linh hoạt, như được trình bày trong các ví dụ dưới đây. Yêu cầu chính cần lưu ý là người chơi không cần phải đăng nhập hoặc tạo liên kết theo cách thủ công với một hệ thống nhận dạng khác để tạo liên kết giữa mã Dịch vụ trò chơi của Play và tiến trình chơi của họ. Tiến trình của người chơi đó sẽ được khôi phục liền mạch trên các nền tảng.

Khi thiết kế giải pháp, hãy bắt đầu bằng cách xem xét hệ thống bạn đang có và cách hệ thống đó kết hợp các nhà cung cấp danh tính khác nhau. Một số hệ thống sử dụng một giá trị nhận dạng duy nhất cho mỗi tài khoản, trong khi những hệ thống khác sử dụng nhiều giá trị nhận dạng cho một tài khoản.

Nếu chỉ có thể liên kết mỗi mã tài khoản với một giá trị nhận dạng duy nhất, thì bạn cần bổ sung tính năng hỗ trợ để liên kết Dịch vụ trò chơi của Play với mã tài khoản. Các giải pháp sau đây sẽ hướng dẫn bạn cách thực hiện.

Giải pháp mẫu

Giải pháp mẫu này gồm có giải pháp liên kết (binding) và giải pháp gợi nhắc (recall).

Liên kết là quá trình kết nối vĩnh viễn hoặc tạm thời mã nhận dạng Dịch vụ trò chơi của Play với một trạng thái tài khoản. Trong trường hợp liên kết, tài khoản cơ bản được khôi phục thông qua Dịch vụ trò chơi của Play sẽ không thay đổi cho người chơi nếu họ không hành động, ngay cả khi họ đăng xuất và đăng nhập bằng tài khoản khác trong trò chơi của bạn. Chúng tôi trình bày điều đó tại đây trong phần liên kết tài khoản.

Luồng liên kết chặt chẽ

Trong phương thức gợi nhắc (recall), bạn (với tư cách là nhà phát triển trò chơi) sẽ lưu trữ một bản đồ không chặt chẽ về Mã dịch vụ trò chơi của Play và (các) tài khoản nhìn thấy gần nhất để người chơi khôi phục khi đăng nhập bằng Dịch vụ trò chơi của Play trên thiết bị khác. Mỗi lần người chơi đăng nhập vào một tài khoản trò chơi khác có cùng mã nhận dạng Dịch vụ trò chơi của Play, mối liên kết này sẽ thay đổi. Sau đây là một sơ đồ quy trình minh hoạ mà chúng tôi sẽ trình bày thêm trong ví dụ về phương thức gợi nhắc tài khoản gần đây bên dưới:

Sơ đồ về phương thức gợi nhắc Lưu đồ thu hồi

Dưới đây là các ví dụ khác về luồng người dùng được đính kèm với các giải pháp.

Liên kết tài khoản

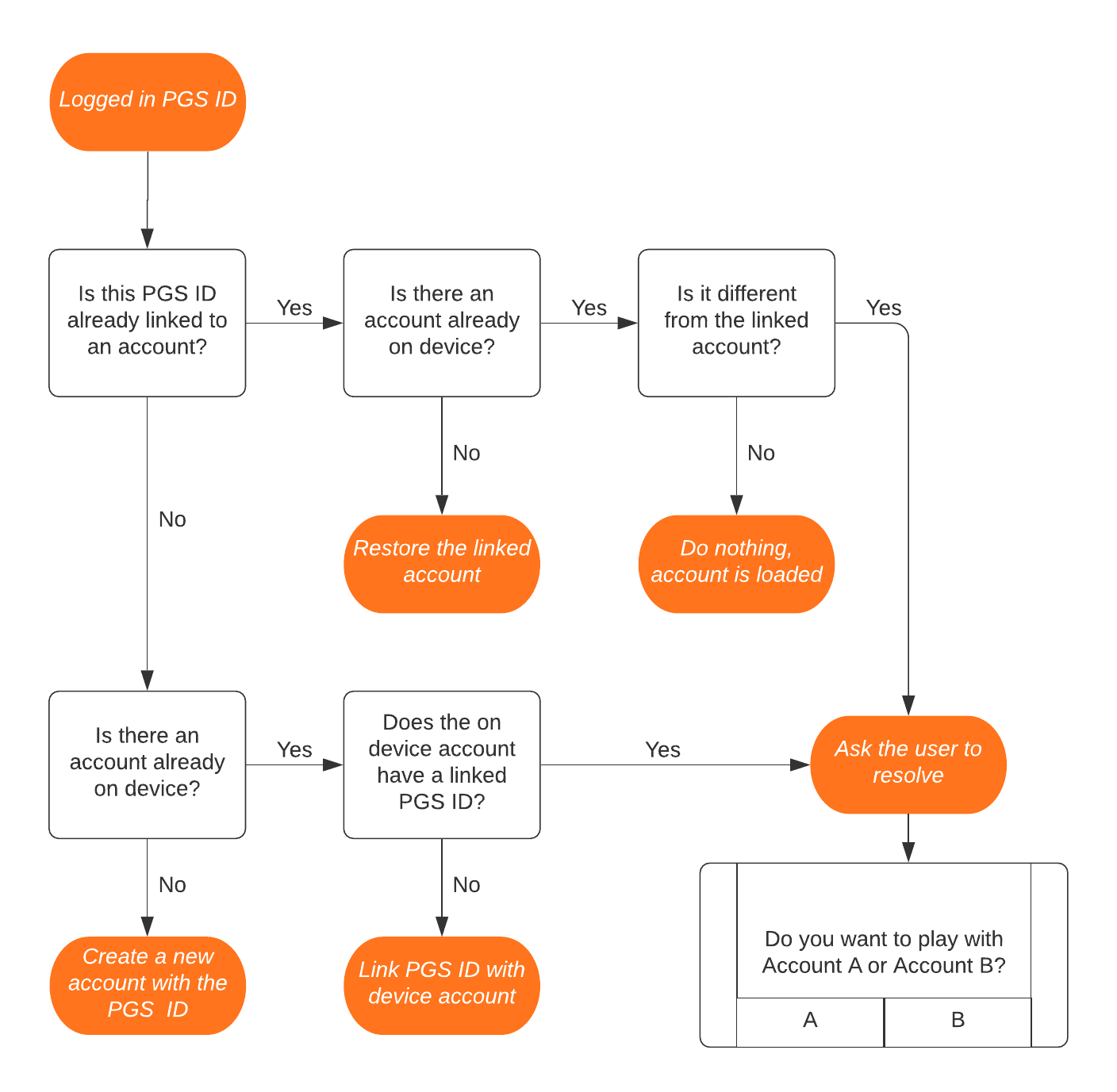
Nếu trò chơi của bạn không có nhiều người chơi hoặc nếu bạn muốn khuyến khích người chơi có một tài khoản trong trò chơi của bạn, thì việc liên kết có thể là giải pháp tốt nhất cho trò chơi của bạn. Trong ví dụ này, bạn liên kết tài khoản đầu tiên mà bạn nhìn thấy khi đăng nhập vào Dịch vụ trò chơi của Play (cho dù là tài khoản khách hay một tài khoản liên kết với một nền tảng nhận dạng khác) bằng mã Dịch vụ trò chơi của Play. Sau lần liên kết này, tài khoản liên kết đó sẽ tự động khôi phục trên các thiết bị mới. Vì chúng ta đang tạo mối liên kết chặt chẽ, nên người chơi cũng có thể chuyển đổi hồ sơ Dịch vụ trò chơi của Play để thay đổi tài khoản ngay trong trò chơi. Bạn cũng có thể nhắc người chơi xác nhận trong tình huống này.

Quy trình phân giải tài khoản Dịch vụ trò chơi của Play

Nếu có xung đột về tài khoản, bạn nên đề nghị người chơi chọn một tài khoản. Những trường hợp xung đột này chỉ xảy ra với những người chơi có nhiều tài khoản trong trò chơi của bạn, vì vậy có thể họ biết và muốn chơi bằng một tài khoản cụ thể.

Sau khi tài khoản đã được phân giải, trò chơi của bạn sẽ nhớ lựa chọn của người chơi trừ phi có thay đổi về giá trị nhận dạng đăng nhập. Nếu hồ sơ Dịch vụ trò chơi của Play thay đổi hoặc người chơi đăng nhập bằng một giá trị nhận dạng khác trong trò chơi, thì bạn nên lặp lại các bước nêu trên vì người chơi đã đưa ra một tín hiệu rõ ràng rằng họ muốn thay đổi tài khoản.

Huỷ liên kết

Nếu muốn cho người chơi khả năng kiểm soát hoàn toàn các liên kết, bạn có thể cho phép người chơi huỷ liên kết giữa mã nhận dạng người chơi cho Dịch vụ trò chơi của Play và một tài khoản trò chơi. Đối với một số người chơi trên nhiều tài khoản, điều này là quan trọng nếu họ liên kết nhầm mã nhận dạng người chơi cho Dịch vụ trò chơi của Play với một tài khoản không phải là tài khoản chính của họ.

Các ví dụ khác về liên kết tài khoản

Luồng liên kết chặt chẽ

Ví dụ chính này cho thấy rằng một mã nhận dạng người chơi cho Dịch vụ trò chơi của Play (1) được liên kết với tài khoản trong trò chơi đầu tiên mà người dùng nhìn thấy (A) và không được khôi phục khi người chơi đăng xuất khỏi tiến trình chơi của mình để chơi trên một tài khoản khác.

Bạn có thể chọn cho phép người chơi liên kết lại tài khoản của họ (không bắt buộc).

Chuyển đổi tài khoản trên thiết bị

Luồng chuyển đổi tài khoản liên kết chặt chẽ

Ở đây, người chơi đã chuyển đổi tài khoản Dịch vụ trò chơi của Play theo cách thủ công. Như vậy, người chơi đã gửi một tín hiệu rõ ràng đến trò chơi rằng họ muốn thay đổi tài khoản trong trò chơi sang một tài khoản khác. Phản ứng với thay đổi này là điều người chơi kỳ vọng. Việc xem xét tín hiệu này sẽ giúp mang đến trải nghiệm tốt hơn cho người chơi.

Tài khoản liên kết hiện tại có giá trị nhận dạng khác

Luồng tài khoản hiện tại liên kết chặt chẽ

Ví dụ này cho thấy rằng ngay cả các tài khoản được liên kết với các giá trị nhận dạng không phải của Dịch vụ trò chơi của Play cũng nên được liên kết với Dịch vụ trò chơi của Play, sau đó được khôi phục trên các thiết bị mới. Hầu hết những người hiện đang chơi trò chơi của bạn và có tài khoản sẽ thuộc danh mục này.

Thu hồi các tài khoản gần đây

Khi tư duy các giải pháp, chúng ta thường nghĩ đến trải nghiệm sử dụng nhiều tài khoản. Nếu trò chơi của bạn khuyến khích người dùng thành thạo tạo nhiều tài khoản (chẳng hạn như trò chơi gacha hoặc chọn trò chơi phiêu lưu của riêng bạn), thì việc liên kết mã nhận dạng người chơi cho Dịch vụ trò chơi của Play với một tài khoản duy nhất có thể không mang lại trải nghiệm tốt nhất cho người chơi khi chuyển đổi giữa các thiết bị.

Trong giải pháp thu hồi, bạn lưu trữ một liên kết rời giữa mã nhận dạng người chơi cho Dịch vụ trò chơi của Play và tài khoản trong trò chơi, và người chơi chỉ cần xem các tài khoản gần nhất mà bạn đã lưu trữ khi chuyển đổi thiết bị hoặc khi đăng xuất.

Lưu đồ thu hồi

Trong ví dụ này, một người chơi sở hữu ba tài khoản cho một trò chơi, sau đó chuyển sang thiết bị mới:

Luồng thu hồi 2

Khi bạn nhắc người chơi khôi phục, bạn cũng có thể cung cấp nút “huỷ” hoặc “tạo mới” để người chơi chọn tạo tài khoản mới.

Để cho đơn giản, trò chơi của bạn có thể chọn chỉ thu hồi tài khoản đã xem gần đây nhất. Điều này có thể khó khăn hơn cho trường hợp sử dụng và chuyển đổi giữa nhiều tài khoản, nhưng vẫn đáp ứng yêu cầu về tính liên tục.

Các ví dụ khác về việc thu hồi

Phần sau đây đưa ra thêm ví dụ về việc sử dụng phương thức gợi nhắc.

Điện thoại không phải Android

Luồng thu hồi cho điện thoại không phải Android

Ở đây, chúng tôi minh hoạ cả hai tài khoản bị thu hồi đã tồn tại (được liên kết với tài khoản của bên thứ 3) hoặc được tạo từ một thiết bị khác đã đăng nhập không sử dụng Dịch vụ trò chơi của Play.

Một luồng phổ biến hơn có thể bắt đầu từ điện thoại không phải điện thoại Android rồi chuyển sang Google Play Games trên máy tính.

Luồng gợi nhắc 2 ngoài thiết bị Android

Vì điện thoại không phải Android không có Dịch vụ trò chơi của Play nên không có nhớ đang hoạt động và người chơi phải nhập thủ công thông tin đăng nhập của họ từ trong Google Play Games trên máy tính.

Nhiều hồ sơ Dịch vụ trò chơi của Google Play cho một tài khoản

Đôi khi, có thể có nhiều hồ sơ Dịch vụ trò chơi của Play đang hoạt động từng được “gợi nhắc” cho một tài khoản cụ thể. Trong trường hợp này, có hai giải pháp chính sẽ hoạt động hiệu quả như nhau:

Vẫn lưu Luồng gợi nhắc nhiều hồ sơ vẫn lưu Chúng tôi bỏ qua các điểm trùng lặp đến một tài khoản cụ thể trong mô hình "Vẫn lưu".

Ghi đè Luồng gợi nhắc nhiều hồ sơ ghi đè Trong phần "Ghi đè thông tin đó" cho một mô hình trò chơi, nhà phát triển cần ghi nhớ Dịch vụ trò chơi của Play để Liên kết tài khoản và xoá mối liên kết cũ trong bảng trong phần "Ghi đè" mô hình. Bằng cách làm như vậy, nhà phát triển có thể giữ liên kết trực tiếp rành mạch giữa tài khoản bị thu hồi và tài khoản Dịch vụ trò chơi của Play.

Thu hồi cùng một thiết bị Luồng gợi nhắc trên cùng thiết bị Người chơi trên nhiều tài khoản có thể sử dụng cách triển khai lệnh gọi lại của bạn để nhanh chóng chuyển đổi giữa các tài khoản trò chơi.