ผสานรวมบริการเกมของ Play เข้ากับโซลูชันการระบุตัวตนที่มีอยู่

หน้านี้จะอธิบายวิธีผสานรวมฟีเจอร์ลงชื่อเข้าใช้บริการเกมของ Play กับโซลูชันการบันทึกข้อมูลระบบคลาวด์หรือข้อมูลประจำตัวที่มีอยู่ แม้คำแนะนำเหล่านี้จะเป็นตัวเลือก แต่ก็สามารถช่วยคุณได้ ทำให้เสร็จสมบูรณ์ ข้อกำหนดการบันทึกไว้ในระบบคลาวด์สำหรับ Google Play Games บน PC ใช้หน้าข้อกำหนดด้านความต่อเนื่องและลักษณะการทำงานที่คาดไว้เพื่อยืนยันว่าการติดตั้งใช้งานเป็นไปตามข้อกำหนดเหล่านี้

คืนค่าสถานะโปรแกรมเล่น

ในแบ็กเอนด์ของเกม บัญชีเกมอาจแสดงด้วยตัวระบุบางอย่างที่ช่วยให้คุณดึงข้อมูลและอัปเดตความคืบหน้าภายในเกมได้ เราจะเรียกรหัสนี้สั้นๆ ว่ารหัสบัญชี เมื่อผู้เล่นลงชื่อเข้าใช้บริการเกมของ Play สามารถใช้การตรวจสอบสิทธิ์นั้นเพื่อรับตัวระบุใหม่ ซึ่งก็คือบริการเกมของ Play รหัสผู้เล่น ซึ่งใช้เพื่อขับเคลื่อนการบันทึกไว้ในระบบคลาวด์ ข้อกำหนด

เวิร์กโฟลว์จากตัวระบุหลายตัวในบริการเกมของ Play

เมื่อผู้เล่นเข้าสู่ระบบด้วยบริการเกมของ Play คุณควรดําเนินการต่อดังนี้

  1. เรียกข้อมูลรหัส OAuth จากไคลเอ็นต์ แล้วส่งไปยังเซิร์ฟเวอร์
  2. แลกเปลี่ยนโทเค็นการตรวจสอบสิทธิ์และรับรหัสบริการเกมของ Play ที่ยืนยันแล้วจากเซิร์ฟเวอร์ Play Games การดำเนินการนี้ช่วยให้มั่นใจว่ารหัสดังกล่าวเชื่อถือได้ ไม่ใช่ผู้ที่แอบอ้างเป็นบุคคลอื่น โดยใช้อุปกรณ์ที่ถูกบุกรุก
  3. พยายามแก้ไขบัญชีเกมตามเงื่อนไขของอุปกรณ์และตัวระบุที่ลิงก์ไว้

คุณต้องเพิ่มสถานการณ์ใหม่ 2 สถานการณ์หลักลงในเกม

  • จัดเก็บรหัสบริการเกมของ Play ในแบ็กเอนด์และกำหนดรหัสเหล่านั้นให้กับรหัสบัญชีที่มีอยู่ด้วยวิธีใดวิธีหนึ่งต่อไปนี้
    • สำหรับผู้เล่นใหม่ ความคืบหน้าควรลิงก์กับบริการเกมของ Play โดยอัตโนมัติในบางจุด (เช่น เมื่อเปิดตัวเกม หลังจากบทแนะนำหรือผ่านด่านบางด่าน เป็นต้น)
    • สำหรับผู้เล่นที่มีอยู่ ความคืบหน้าปัจจุบันควรลิงก์กับ บริการเกมของ Play หลังจากที่ผู้เล่นอัปเดตเกมเป็นเวอร์ชันหนึ่งของคุณแล้ว ที่ผสานรวมบริการเกมของ Play V2 ในตัว
    • คุณจะลิงก์รหัสบริการเกมของ Play กับบัญชีได้อย่างน้อย 1 บัญชี และบริการเกมของ Play สามารถยกเลิกการลิงก์จากบัญชีเหล่านั้นได้ แต่ ควรลิงก์กับบัญชีที่ถูกต้องอย่างน้อย 1 บัญชี
  • การกู้คืนความคืบหน้าของเกมโดยอัตโนมัติในอุปกรณ์ที่ออกจากระบบ/อุปกรณ์ใหม่โดยอิงตาม รหัสผู้เล่นบริการเกมของ Play

วิธีการจัดเก็บและกำหนดรหัสบริการ Play Games ให้กับบัญชีที่มีอยู่มีความยืดหยุ่น ดังที่แสดงในตัวอย่างด้านล่าง ข้อกำหนดหลักที่ควรคำนึงถึงคือ ผู้เล่นไม่ควรต้องลงชื่อเข้าใช้หรือสร้างลิงก์ด้วยตนเองกับระบบข้อมูลประจำตัวอื่นเพื่อสร้างลิงก์ระหว่างรหัสบริการเกมของ Play กับความคืบหน้าในเกม และควรกู้คืนความคืบหน้าของผู้เล่นได้อย่างราบรื่นในแพลตฟอร์มต่างๆ

เมื่อออกแบบโซลูชัน ให้เริ่มด้วยการพิจารณาระบบที่มีอยู่และวิธีที่ระบบผสานรวมผู้ให้บริการข้อมูลประจำตัวรายต่างๆ บางระบบใช้ตัวระบุเดียวต่อบัญชี ขณะที่บางระบบใช้ตัวระบุหลายรายการต่อบัญชี

หากคุณสามารถเชื่อมโยงรหัสบัญชีแต่ละรายการกับตัวระบุตัวเดียวเท่านั้น คุณจะต้องมี เพื่อเพิ่มการสนับสนุนในการเชื่อมโยงบริการเกมของ Play เข้ากับบริการดังกล่าว โซลูชันต่อไปนี้จะแสดงวิธีการดำเนินการดังกล่าว

ตัวอย่างโซลูชัน

ตัวอย่างโซลูชัน ได้แก่ โซลูชันการเชื่อมโยงและการเรียกคืน

การเชื่อมโยงคือกระบวนการลิงก์รหัสบริการ Play Games กับสถานะบัญชีอย่างถาวรหรือกึ่งถาวร ในกรณีที่มีการเชื่อมโยง บัญชีพื้นฐานที่กู้คืนผ่านบริการเกมของ Play จะไม่เปลี่ยนแปลงสำหรับผู้เล่นโดยที่ผู้เล่นไม่ได้ดำเนินการเอง แม้ว่าจะออกจากระบบและเข้าสู่ระบบด้วยบัญชีอื่นภายในเกมก็ตาม เราจะพูดถึงเรื่องนี้ด้วย การเชื่อมโยงบัญชี

ขั้นตอนการเข้าเล่มที่ดี

คุณในฐานะนักพัฒนาเกมเป็นผู้จัดเก็บแผนที่คร่าวๆ รหัสบริการเกมของ Play และบัญชีที่เห็นครั้งล่าสุดสำหรับผู้เล่นในการกู้คืน เมื่อลงชื่อเข้าใช้ด้วยบริการเกมของ Play ในอุปกรณ์เครื่องอื่น แต่ละครั้ง ผู้เล่นจะเข้าสู่ระบบบัญชีเกมอื่น รหัสบริการเกมของ Play การเชื่อมโยงนี้มีการเปลี่ยนแปลง ตัวอย่าง โฟลว์ชาร์ต ซึ่งเราได้อธิบายเพิ่มเติมในการเรียกคืนล่าสุด บัญชีตัวอย่างด้านล่าง

ขั้นตอนการเรียกคืน เรียกคืนโฟลว์ชาร์ต

เราได้แนบตัวอย่างโฟลว์ผู้ใช้เพิ่มเติมไว้ในโซลูชันด้านล่าง

การเชื่อมโยงบัญชี

หากเกมของคุณมีผู้เล่นที่ใช้หลายบัญชีไม่มากนัก หรือหากคุณต้องการกระตุ้นให้เกมเมอร์มีบัญชีเดียวภายในเกม การเชื่อมโยงอาจเป็นโซลูชันที่ดีที่สุดสำหรับเกมของคุณ ในตัวอย่างนี้ คุณจะเชื่อมโยงบัญชีแรกที่เห็นขณะลงชื่อเข้าใช้ด้วยบริการเกมของ Play (ไม่ว่าจะเป็นบัญชีผู้ใช้ชั่วคราวหรือบัญชีที่เชื่อมโยงกับแพลตฟอร์มข้อมูลประจำตัวอื่นด้วย) กับรหัสผู้เล่นของบริการเกมของ Play หลังจากการเชื่อมโยงนี้ บัญชีที่เชื่อมโยงจะได้รับการคืนค่าในอุปกรณ์เครื่องใหม่โดยอัตโนมัติ เนื่องจากเราใช้การเชื่อมโยงที่แน่นหนา ผู้เล่นจึงเปลี่ยนโปรไฟล์บริการเกมของ Play เพื่อเปลี่ยนบัญชีภายในเกมได้ และคุณสามารถแจ้งให้ผู้เล่นยืนยันในสถานการณ์นี้

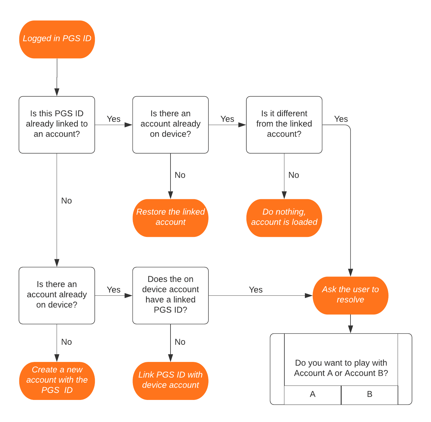
เวิร์กโฟลว์การแก้ปัญหาบัญชีบริการเกมของ Play

หากมีบัญชีที่ทับซ้อนกัน เราขอแนะนำให้คุณขอให้ผู้เล่นเลือกบัญชี กรณีที่ขัดแย้งกันเหล่านี้ควรเกิดกับผู้เล่นที่มี บัญชีในเกมของคุณ ทำให้ผู้เล่นมีความรู้และความต้องการที่จะเล่น ด้วยบัญชีที่เฉพาะเจาะจง

เมื่อบัญชีได้รับการแก้ไขแล้ว เกมควรจดจำตัวเลือกของผู้เล่นไว้ เว้นแต่จะมีการเปลี่ยนแปลงตัวระบุการลงชื่อเข้าใช้ หากบริการเกมของ Play มีการเปลี่ยนแปลง หรือผู้เล่นเข้าสู่ระบบไปยังตัวระบุอื่นภายใน จะต้องทำขั้นตอนด้านบนซ้ำขณะที่ผู้เล่น ให้สัญญาณที่ชัดเจนว่าลูกค้าต้องการการเปลี่ยนแปลงในบัญชี

กำลังยกเลิกการเชื่อมโยง

ถ้าคุณต้องการให้ผู้เล่นสามารถควบคุม คุณสามารถทำให้ผู้เล่นสามารถยกเลิกการผูก รหัสผู้เล่นของบริการเกมของ Play กับบัญชีเกม นี่อาจเป็นสิ่งสำคัญต่อ ผู้เล่นหลายบัญชีได้หากพวกเขาผูก รหัสผู้เล่นของบริการเกมของ Play ด้วยบัญชีที่ไม่ใช่บัญชีหลัก

ตัวอย่างการเชื่อมโยงบัญชีเพิ่มเติม

ขั้นตอนการเข้าเล่มที่ดี

ตัวอย่างหลักนี้แสดงให้เห็นว่ารหัสผู้เล่นบริการเกมของ Play (1) หนึ่งๆ เชื่อมโยงกับบัญชีในเกมบัญชีแรกที่พบ (ก) และไม่ได้เชื่อมโยงใหม่เมื่อผู้เล่นออกจากระบบความคืบหน้าในเกมเพื่อเล่นในบัญชีอื่น

คุณเลือกอนุญาตให้ผู้เล่นลิงก์บัญชีอีกครั้งได้ แต่ไม่บังคับ

การเปลี่ยนบัญชีในอุปกรณ์

ขั้นตอนการสลับบัญชีแบบเชื่อมโยงที่รัดกุม

ในกรณีนี้ ผู้เล่นได้เปลี่ยนบัญชีบริการ Play Games ด้วยตนเอง และส่งสัญญาณที่ชัดเจนให้เกมทราบว่าต้องการเปลี่ยนบัญชีในเกมเป็นบัญชีอื่น การตอบสนองต่อการเปลี่ยนแปลงนี้เป็นสิ่งที่ผู้เล่นต้องการ การคำนึงถึงสัญญาณนี้จะทำให้ผู้เล่นได้รับประสบการณ์การใช้งานที่ดีขึ้น

บัญชีที่เชื่อมโยงที่มีอยู่ซึ่งมีตัวระบุอื่น

เชื่อมโยงกับบัญชีที่มีอยู่อย่างเข้มงวด

ตัวอย่างนี้แสดงให้เห็นว่าแม้แต่บัญชีที่เชื่อมโยงกับตัวระบุที่ไม่ใช่บริการเกมของ Play ก็ควรเชื่อมโยงกับบริการเกมของ Play แล้วกู้คืนในอุปกรณ์เครื่องใหม่ ผู้เล่นเกมของคุณที่มีบัญชีอยู่ส่วนใหญ่จะมีคุณสมบัตินี้ หมวดหมู่

เรียกดูบัญชีล่าสุด

เมื่อพูดถึงโซลูชัน สิ่งหนึ่งที่มักจะเกิดขึ้นคือประสบการณ์การใช้งานหลายบัญชี หากเกมของคุณจูงใจผู้ใช้ที่เล่นเป็นประจำให้สร้างบัญชีหลายบัญชี (เช่น เกมกาชาหรือเกมผจญภัยแบบเลือกเอง) การเชื่อมโยงรหัสผู้เล่นของบริการ Play Games กับบัญชีเดียวอาจไม่มอบประสบการณ์การใช้งานที่ดีที่สุดให้แก่ผู้เล่นเมื่อย้ายไปเล่นในอุปกรณ์ต่างๆ

ในโซลูชันการเรียกคืน คุณจะจัดเก็บการแมปแบบหลวมๆ ของรหัสผู้เล่นบริการเกมของ Play กับบัญชีในเกม และผู้เล่นจะเห็นแค่บัญชีล่าสุดที่คุณจัดเก็บไว้เมื่อเปลี่ยนอุปกรณ์หรือเมื่อออกจากระบบ

โฟลว์ชาร์ตการเรียกคืน

ในตัวอย่างนี้ ผู้เล่นเป็นเจ้าของบัญชี 3 บัญชีสำหรับเกมหนึ่งๆ แล้วเปลี่ยนไปใช้อุปกรณ์เครื่องใหม่

เรียกคืนโฟลว์ 2

เมื่อแจ้งให้โปรแกรมเล่นคืนค่า คุณยังเสนอตัวเลือก "ยกเลิก" หรือ ปุ่ม "สร้างใหม่" สำหรับผู้เล่นให้เลือกสร้างบัญชีใหม่

เกมอาจเลือกที่จะเรียกคืนเฉพาะบัญชีล่าสุดที่มองเห็นเท่านั้นเพื่อความสะดวก กรณีการใช้งานที่เปลี่ยนบัญชีหลายบัญชีอาจทำได้ยากกว่า แต่ก็ยังคงเป็นไปตามข้อกำหนดด้านความต่อเนื่อง

ตัวอย่างการเรียกคืนเพิ่มเติม

ส่วนต่อไปนี้จะมีตัวอย่างเพิ่มเติมเกี่ยวกับการใช้การเรียกคืน

โทรศัพท์ที่ไม่ใช่ Android

ขั้นตอนการเรียกคืนเนื้อหาที่ไม่ใช่ Android

ในที่นี้เราจะแสดงให้เห็นการเรียกคืนบัญชีที่มีอยู่แล้ว (มีการเชื่อมโยงบัญชีบุคคลที่สาม) หรือที่สร้างขึ้นจากบริการเกมของ Play ที่ไม่ได้ลงชื่อเข้าใช้ อุปกรณ์

ขั้นตอนที่พบบ่อยกว่าอาจเป็นการเริ่มต้นจากโทรศัพท์ที่ไม่ใช่ Android แล้วเปลี่ยนไปใช้ Google Play Games บน PC

เรียกคืนขั้นตอนที่ไม่ใช่ Android 2

เนื่องจากโทรศัพท์ที่ไม่ใช่ Android ไม่มีบริการ Play Games จึงไม่มีการเรียกคืนที่ใช้งานอยู่ และผู้เล่นต้องพิมพ์ข้อมูลเข้าสู่ระบบด้วยตนเองจากภายใน Google Play Games บน PC

โปรไฟล์บริการเกมของ Play หลายโปรไฟล์สำหรับ 1 บัญชี

ในบางครั้งอาจมีโปรไฟล์บริการเกมของ Play หลายโปรไฟล์ที่ใช้งานอยู่ซึ่งได้ "เรียกคืน" บัญชีหนึ่งๆ ไว้ก่อนหน้านี้ ในกรณีนี้ เรามีวิธีแก้ปัญหาหลัก 2 วิธีที่ใช้ได้ผลเท่าๆ กัน ดังนี้

บันทึกเลย เรียกคืนการบันทึกหลายโปรไฟล์อย่างต่อเนื่อง เราจะไม่พิจารณาตัวชี้บัญชีที่ซ้ำกันในส่วน "บันทึกต่อไป" โมเดล

ลบล้าง กระบวนการเรียกคืนการลบล้างโปรไฟล์หลายรายการ ในส่วน "ลบล้าง" นักพัฒนาเกมต้องจดจำ บริการเกมของ Play เพื่อ การแมปบัญชีและล้างการแมปเก่าในตารางใน "ลบล้าง" โมเดล ซึ่งจะช่วยให้สามารถจับคู่บัญชีที่เรียกคืนกับบัญชีบริการเกมของ Play แบบ 1:1 ได้อย่างถูกต้อง

การเรียกคืนในอุปกรณ์เครื่องเดียวกัน เรียกคืนโฟลว์อุปกรณ์เดียวกัน ผู้เล่นที่มีหลายบัญชีสามารถใช้การติดตั้งใช้งานการเรียกคืนเพื่อสลับระหว่างบัญชีเกมต่างๆ ได้อย่างรวดเร็วเช่นกัน