Comunicação em segundo plano

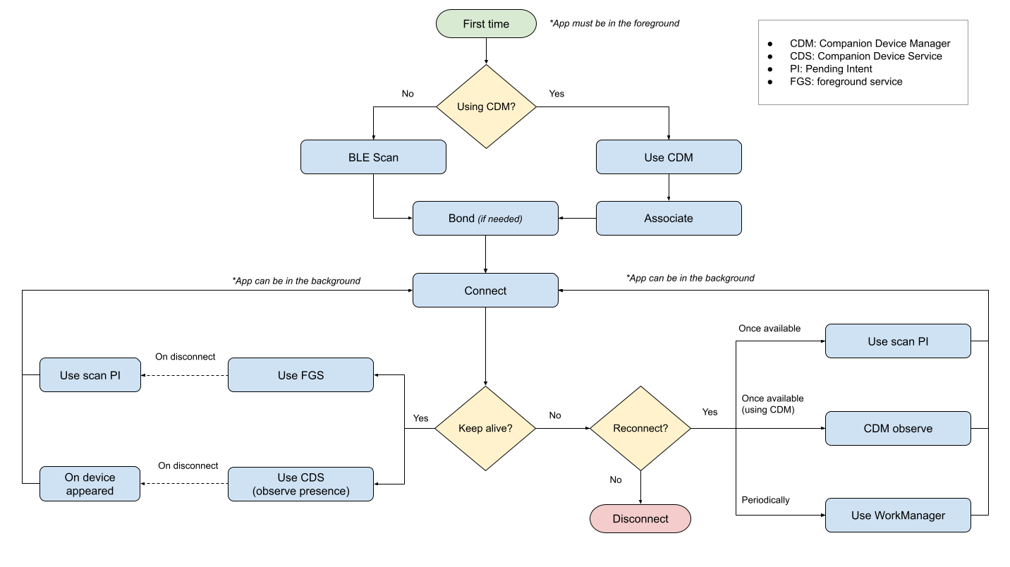
Este guia apresenta uma visão geral de como oferecer suporte aos principais casos de uso para se comunicar com dispositivos periféricos quando o app está em execução em segundo plano:

Há várias opções para cada um desses casos de uso. Cada um tem vantagens e desvantagens que podem torná-lo mais ou menos adequado para suas necessidades específicas.

O diagrama a seguir mostra uma visualização simplificada das orientações desta página:

Encontrar um dispositivo

Primeiro, o app precisa encontrar um dispositivo para se conectar. Para encontrar um dispositivo BLE, use uma das seguintes APIs:

Em segundo plano

Não há limitação para usar qualquer uma dessas APIs enquanto o app não está visível, mas ambas precisam que o processo do app esteja ativo. Se o processo do app não estiver em execução, use as seguintes soluções alternativas:

Conectar a um dispositivo

Para se conectar a um dispositivo depois de encontrá-lo, é necessário receber uma instância BluetoothDevice dele de uma das seguintes fontes:

Depois de ter uma instância BluetoothDevice, é possível iniciar uma solicitação de conexão ao dispositivo correspondente chamando um dos métodos connectGatt(). O valor transmitido para o booleano autoConnect define qual dos dois modos de conexão a seguir o cliente GATT usa:

  • Conexão direta (autoconnect = false): tenta se conectar ao dispositivo periférico diretamente e falha se o dispositivo não estiver disponível. Em caso de desconexão, o cliente GATT não tenta se reconectar automaticamente.
  • Conexão automática (autoconnect = true): tente se conectar automaticamente ao dispositivo periférico sempre que ele estiver disponível. Em caso de desconexão iniciada pelo periférico ou porque ele está fora do alcance, o cliente GATT tenta se reconectar automaticamente quando o periférico está disponível.

Em segundo plano

Não há restrição para se conectar a um dispositivo enquanto o app está em segundo plano, mas a conexão será encerrada se o processo for encerrado. Além disso, há restrições ao início de atividades (no Android 10 e mais recentes) ou de serviços em primeiro plano (no Android 12 e mais recentes) em segundo plano.

Portanto, para realizar uma conexão em segundo plano, os apps podem usar as seguintes soluções:

Manter a conexão com um dispositivo

O ideal é que os apps mantenham as conexões com dispositivos periféricos apenas enquanto necessário e se desconectem quando a tarefa for concluída. No entanto, há dois casos em que um app pode precisar manter uma conexão ativa indefinidamente:

Em ambos os casos, as seguintes opções estão disponíveis:

Ao alternar entre apps

Encontrar um dispositivo, se conectar a ele e transferir dados é demorado e consome muitos recursos. Para evitar a perda de conexão e a necessidade de realizar o processo completo sempre que o usuário alterna entre apps ou realiza tarefas simultâneas, mantenha a conexão ativa até que a operação seja concluída. É possível usar um serviço em primeiro plano com o tipo connectedDevice ou a API de presença de dispositivo companeiro.

Ao ouvir notificações periféricas

Para ouvir notificações periféricas, o app precisa chamar setCharacteristicNotification(), ouvir callbacks usando onCharacteristicChanged() e manter a conexão ativa. Para a maioria dos apps, é melhor oferecer suporte a esse caso de uso com CompanionDeviceService, porque o app provavelmente precisará continuar ouvindo por longos períodos. No entanto, você também pode usar um serviço em primeiro plano.

Em ambos os casos, é possível se reconectar após um processo encerrado seguindo as instruções na seção Conectar a um dispositivo.